https://arxiv.org/abs/2309.09971
MindAgent: Emergent Gaming Interaction
Large Language Models (LLMs) have the capacity of performing complex scheduling in a multi-agent system and can coordinate these agents into completing sophisticated tasks that require extensive collaboration. However, despite the introduction of numerous
arxiv.org
MINDAGENT 논문은 대규모 언어 모델(LLM)을 활용한 다중 에이전트 협업과 계획 능력을 체계적으로 평가한 연구입니다.
연구진은 CUISINEWORLD라는 가상 주방 환경을 새롭게 설계하여, 에이전트 간의 협업 효율성과 인간-AI 협업 성능을 측정할 수 있는 강력한 벤치마크를 제시했습니다.
특히, GPT-4와 같은 LLM이 최소한의 학습으로도 Emergent Planning 능력을 통해 복잡한 작업을 조정할 수 있음을 입증했으며, 이를 Minecraft 환경으로 확장하여 LLM의 일반화 가능성도 확인했습니다.
이 논문은 인간과 AI 에이전트 간의 협업에서 생산성, 신뢰성, 재미 요소를 분석하며, 자율 주행, 로봇 협업 등 다양한 분야에 응용 가능성을 제시합니다.
실제 환경에서 다중 에이전트 시스템의 효율적인 설계와 적용을 고민하는 연구자들에게 중요한 인사이트를 제공하는 연구입니다.
| 연구 목적 | - LLM을 활용한 다중 에이전트 협업과 계획 능력 평가 - 인간-AI 협업 성능 분석 및 게임 벤치마크 개발 - 다양한 작업 환경에서의 LLM의 일반화 가능성 검증 |
| 새로운 벤치마크 | CUISINEWORLD: - 가상 주방 환경에서 다중 에이전트가 협력하여 요리를 준비 - 요리 도구, 재료, 작업 단계를 조합하여 다양한 난이도의 작업 수행 가능 - 인간 플레이어와 AI의 협업 지원 |
| LLM 역할 | - GPT-4 기반 LLM이 작업 계획 및 다중 에이전트 간 조정을 수행 - 프롬프트(레시피, 작업 지침, 추론 지식)와 실시간 피드백을 기반으로 작업 관리 |
| MINDAGENT 아키텍처 | 1. Gaming Environment: 상태(State) 정보 제공 2. LLM: 작업 계획 및 조정 담당 3. Memory Module: 과거 기록 저장 및 학습 4. Action Module: 행동 검증 및 실행 관리 |
| 실험 결과 요약 | 1. 다중 에이전트 협업 성능: 에이전트 수가 많아질수록 성공률 향상, 하지만 4명 이상일 경우 충돌 발생 가능 2. Minecraft 확장: CUISINEWORLD 외의 환경에서도 높은 일반화 성능 확인 |
| 인간-AI 협업 분석 | - 인간 플레이어는 적정 수의 에이전트(2~3명)와 협업 시 가장 높은 재미와 효율성을 경험 - 에이전트가 많아질수록 생산성 증가, 하지만 팀 재미와 몰입도는 감소 - 에이전트 행동의 예측 가능성 및 신뢰도는 안정적 유지 |
| 결론 | - LLM 기반 다중 에이전트 시스템은 효율적 협업과 작업 조정이 가능 - CUISINEWORLD는 다중 에이전트 연구를 위한 강력한 평가 도구 - 적정 Task Interval과 에이전트 수가 협업 효율성 극대화에 중요 |
| 연구의 의의 | - Emergent Planning 능력: LLM이 최소한의 학습으로도 새로운 환경에 적응 가능 - 인간-AI 협업 연구 및 실제 응용(자율 주행, 로봇 협업)에서 활용 가능 |
| 향후 연구 방향 | - 실시간 조정 및 최적화 강화: 에이전트 충돌 최소화 전략 필요 - 음성 명령 및 대화형 인터페이스 추가 - 더 복잡한 환경과 대규모 협업 테스트 |

이 이미지는 MINDAGENT 시스템의 구조와 주요 구성 요소를 시각적으로 설명하며, 다중 에이전트 시스템 및 인간-AI 협업 인프라를 다양한 도메인에 적용할 수 있는 가능성을 보여줍니다. 아래는 각 구성 요소와 이를 설명하는 핵심 내용입니다.
1. 전체 구조 요약
- MINDAGENT 시스템은 두 가지 주요 목적을 달성하려고 합니다:
- 새로운 게임 및 벤치마크 환경(CuisineWorld) 개발
- 기존 게임 시나리오(Minecraft)에서 시스템 테스트
- 연구와 실제 응용 간의 연계를 강조하며, MINDAGENT가 연구적, 제품적 영향을 모두 미칠 수 있음을 시사합니다.
2. 왼쪽: 사용 시나리오
MINDAGENT는 다음과 같은 다양한 환경에서 테스트됩니다:
- Multi-Agent (offline)
- 다중 에이전트 오프라인 협업: 에이전트들이 물리적 환경(가상 주방)에서 서로 조정하며 작업 수행.
- Human Player and Multi-NPCs (online)
- 인간-다중 에이전트 협업: 인간 플레이어와 AI 에이전트들이 함께 요리를 수행.
- VR/AR: 혼합 현실을 활용해 더 몰입감 있는 협업 환경 제공.
- Embodied Gaming (online)
- 혼합 현실(Mixed Reality): 인간이 직접 NPC와 물리적/가상 상호작용을 하며 게임을 수행.
- 예를 들어, VR 기기를 착용해 더 깊이 있는 협업 환경을 경험 가능.
3. 중앙: MINDAGENT의 핵심 구성 요소
MINDAGENT 시스템의 주요 구성 요소들은 다음과 같습니다:
- In-context Learning
- LLM을 활용하여 다중 에이전트 협업 환경에서 적응적인 학습 가능.
- Optimization Driven
- 작업의 효율성을 최적화하기 위한 설계.
- AI가 작업 분배 및 계획 최적화 수행.
- Emergent Ability
- LLM의 Emergent Planning 능력을 통해 예제 없이도 새로운 문제를 해결 가능.
- 새로운 환경(Minecraft 등)에도 적응 가능.
- Human-Machine Interaction
- 인간 플레이어와 에이전트 간의 실시간 상호작용.
- 음성 명령 및 다이얼로그 기능을 통해 인간-AI 협업을 지원.
- Task-Planning
- 작업 계획 및 조정을 위한 프롬프트 설계, 협업 효율성 분석.
- Trajectory(작업 경로) 및 Feedback을 활용해 최적의 계획 실행.
4. 오른쪽: 기존 게임(Minecraft)에서의 응용
MINDAGENT는 기존의 Minecraft 게임 환경에서도 테스트 및 확장이 가능합니다:
- 게임 시나리오:
- 예: NPC들이 닭을 수집하고, 자원을 채굴하며, 요리를 수행.
- 인간 플레이어가 음성 명령으로 NPC에게 작업을 지시.
- 실시간 상호작용:
- NPC와의 다이얼로그 및 음성 명령을 통한 협업.
- Minecraft 환경에서도 성공적인 다중 에이전트 조정을 시연.
5. 연구적, 제품적 영향
MINDAGENT는 연구와 제품 개발 모두에 긍정적인 영향을 미칠 수 있는 인프라입니다:
- Research Impact:
- 다중 에이전트 시스템 및 LLM의 Emergent Ability를 연구하는 플랫폼 제공.
- AI 기반 협업 연구를 위한 새로운 표준 제시.
- Product Impact:
- 상용 게임 환경에 LLM을 적용하여 더 몰입감 있는 플레이어 경험 제공.
- 실제 게임 개발 및 상호작용 시스템에 적용 가능.
6. 결론
이 그림은 MINDAGENT가 새로운 벤치마크 환경(CuisineWorld)과 기존 게임(Minecraft) 시나리오를 통합적으로 지원하며, 연구와 제품 모두에 영향을 미칠 수 있는 범용적인 다중 에이전트 시스템임을 강조합니다.
또한, 인간-AI 협업 및 다중 에이전트 환경에서 LLM의 계획 및 적응 능력을 효과적으로 시연할 수 있는 구조임을 보여줍니다.

이 그림과 표는 CUISINEWORLD에서의 행동 공간(Action Space) 및 요리 작업의 난이도와 분포를 시각적으로 설명합니다. 각각의 요소를 하나씩 설명하겠습니다.
Table 2: CUISINEWORLD에서의 행동 공간
이 표는 CUISINEWORLD에서 에이전트가 수행할 수 있는 행동(Action)의 유형과 각 행동에 필요한 인자(Arguments), 그리고 행동의 의미를 정의합니다.
행동 유형 (Type)
- goto (이동)
- 에이전트를 특정 위치로 이동시키는 행동
- 예: "에이전트가 창고로 이동"
- Arguments: agent, location
- get (획득)
- 에이전트가 특정 위치에서 아이템을 가져오는 행동
- 예: "창고에서 토마토를 가져오기"
- Arguments: agent, location, (item)
- put (배치)
- 에이전트가 현재 들고 있는 모든 아이템을 특정 위치에 배치하는 행동
- 예: "준비된 재료를 도마 위에 올려놓기"
- Arguments: agent, location
- activate (작동)
- 에이전트가 특정 위치에서 요리 도구(예: 믹서기, 블렌더)를 작동시키는 행동
- 예: "믹서기를 켜서 재료를 섞기"
- Arguments: agent, location
- noop (비활성)
- 에이전트가 특정 라운드에서 행동하지 않도록 설정하는 행동
- Arguments: agent
주요 특징
- 행동들은 주방 내에서 다양한 작업을 수행하는 데 필요한 기본 단위로 정의됨.
- 각 행동은 상황에 맞게 인자(arguments)를 제공받아 동작함.
- 이러한 행동 공간은 CUISINEWORLD 내 작업을 체계적으로 관리하고, 다중 에이전트가 서로 충돌하지 않도록 설계됨.
Figure 2: 요리 작업의 난이도 분포
이 그림은 CUISINEWORLD에서 요리 작업의 도구 수, 재료 수, 조리 단계, 혼합물 크기에 따른 분포를 나타냅니다.
1. Num. of tools (사용되는 도구의 수)
- 작업에 필요한 요리 도구의 수를 나타냄.
- 분포:
- 도구가 1개만 필요한 작업: 8개
- 2개 도구: 14개
- 3개 도구: 8개
- 4개 도구: 3개
➡ 대부분의 작업은 2~3개의 도구를 필요로 하며, 고난이도 작업일수록 더 많은 도구를 사용.
2. Num. of ings. (사용되는 재료의 수)
- 요리 작업에 필요한 재료의 수를 나타냄.
- 분포:
- 1개 재료: 6개
- 2개 재료: 15개
- 3개 재료: 7개
- 4개 재료: 5개
➡ 재료 수는 대체로 2~3개가 중심이지만, 고급 요리에는 더 많은 재료가 필요.
3. Num. of steps (요리 단계)
- 요리가 완료되기까지 필요한 작업 단계 수를 나타냄.
- 분포:
- 1단계: 8개
- 2단계: 11개
- 3단계: 10개
- 4단계: 4개
➡ 요리의 난이도가 높아질수록 작업 단계가 늘어남.
4. Max. mix size (최대 혼합 크기)
- 요리에서 혼합해야 할 재료의 최대 크기를 나타냄.
- 분포:
- 1개 혼합물: 6개
- 2개 혼합물: 15개
- 3개 혼합물: 7개
- 4개 혼합물: 5개
➡ 복잡한 요리일수록 더 많은 혼합물이 필요하며, 이를 통해 작업 난이도를 조정.
통합 분석
- 이 표와 그림은 CUISINEWORLD의 설계가 다양한 난이도를 제공함을 시사합니다.
- 단순 작업은 적은 도구와 재료로 간단히 완료되지만, 복잡한 작업은 더 많은 도구, 재료, 단계가 필요.
- 이를 통해 다양한 수준의 협업과 조정 능력을 평가할 수 있음.
결론
Table 2와 Figure 2는 CUISINEWORLD의 행동 공간과 작업 난이도의 구성 요소를 명확히 정의하고, 이를 통해 MINDAGENT가 다양한 작업 난이도와 환경에서 평가될 수 있는 체계적인 구조를 제공함을 보여줍니다.
- Table 2는 구체적인 행동 단위를 제공하며, 에이전트의 역할을 분명히 정의.
- Figure 2는 작업 난이도 분포를 보여주며, 협업 평가에 적합한 다양한 시나리오를 설계.
➡ 결과적으로 CUISINEWORLD는 LLM 기반 다중 에이전트 협업 연구를 위한 강력한 평가 도구임을 증명합니다.

이 그림은 MINDAGENT 아키텍처의 전체 구조를 나타내며, CUISINEWORLD 환경에서 다중 에이전트 협업을 효과적으로 지원하기 위한 설계를 보여줍니다. 각 모듈이 어떤 역할을 하는지 단계별로 설명하겠습니다.
1. 주요 구성 요소
(1) Gaming Environment (게임 환경)
- CUISINEWORLD가 게임 환경으로 사용됩니다.
- 게임 환경은 에이전트들이 작업을 수행하며 상호작용하는 공간으로, 아래와 같은 상태 정보를 제공합니다:
- State 정보:
- Agent location: 에이전트의 현재 위치
- Tool state: 도구의 상태 (예: 믹서기가 작동 중인지 여부)
- Agent holdings: 에이전트가 보유하고 있는 아이템 (예: 재료)
- Pending dishes: 현재 처리 중인 요리 주문
- Timer: 작업을 완료해야 하는 제한 시간
- State 정보:
➡ 게임 상태 정보는 텍스트 형태로 변환되어 LLM에 전달됩니다.
(2) LLM (대규모 언어 모델)
- GPT-4를 기반으로 설계된 LLM은 다중 에이전트 협업의 핵심 역할을 담당합니다.
- 주요 구성 요소:
- Dispatcher (디스패처):
- Current State: 현재 에이전트 상태, 환경 상태, 환경 피드백 정보를 관리
- 이러한 정보를 바탕으로 에이전트 간 작업을 조정하고, 다음 단계의 행동을 계획
- Prompt (프롬프트):
- 작업 수행을 위한 다양한 입력 데이터를 제공:
- Recipes: 요리 레시피 정보
- Instructions: 작업 지침
- Inference knowledge: 추론 지식
- One-shot demo: 작업 예시를 포함하여 학습
- 작업 수행을 위한 다양한 입력 데이터를 제공:
- Dispatcher (디스패처):
➡ LLM은 이러한 입력 데이터를 기반으로 작업 계획 및 조정을 수행하며, 적절한 행동을 다중 에이전트에게 할당합니다.
(3) Memory Module (메모리 모듈)
- Memory History는 게임 진행 과정에서 발생한 정보를 저장하여 장기적인 작업 조정에 활용됩니다:
- Environment State History: 환경 상태 변경 내역
- Agent State History: 에이전트 상태 변경 내역
- Actions History: 수행된 작업 기록
- Feedback History: 환경에서 제공된 피드백
➡ 메모리 모듈은 장기적인 작업 계획을 지원하며, 에이전트들이 반복적인 실수를 방지하고 효율적인 작업을 수행할 수 있도록 돕습니다.
(4) Action Module (행동 모듈)
- 에이전트가 수행할 수 있는 행동들을 관리하고 검증합니다:
- Action: 행동 유형의 리스트를 제공 (예: goto, get, put, activate, noop)
- Action Validation: 행동이 게임 내 규칙(domain-specific language, DSL)에 부합하는지 확인
- Extraction: 행동의 세부 정보를 추출하여 에이전트가 오류 없이 수행할 수 있도록 함
➡ 이 모듈은 NPC와 인간 플레이어의 행동을 통합적으로 관리하며, 충돌을 방지하고 효율적인 협업을 지원합니다.
(5) Multi-Agent System (다중 에이전트 시스템)
- NPC Collaborators와 Human Player가 함께 작업을 수행합니다.
- 에이전트들은 LLM의 지시를 받아 작업을 수행하며, 인간 플레이어와도 실시간 협업 가능.
2. 데이터 흐름 설명
- 게임 상태 업데이트:
- 게임 환경은 현재 상태(State) 정보를 텍스트로 변환하여 LLM에 전달.
- LLM의 작업 계획:
- GPT-4는 프롬프트를 기반으로 작업 계획 및 조정을 수행.
- 에이전트에게 적합한 행동(Action)을 할당.
- 행동 실행 및 검증:
- Action Module은 에이전트가 수행할 작업의 적합성을 검증.
- 작업이 성공적으로 실행되면, 그 결과가 다시 게임 환경으로 전달.
- 메모리 업데이트:
- 행동 및 상태 변경 내역이 Memory Module에 기록.
- 기록된 데이터는 이후 작업 계획에 참고.
- 반복적 협업:
- 이 과정을 반복하며 다중 에이전트 시스템의 협업이 진행.
3. 주요 특징 및 장점
- 상태 기반 협업:
- 게임 상태 정보를 실시간으로 활용하여 다중 에이전트 협업이 이루어짐.
- 에이전트의 행동과 환경 변화가 실시간으로 반영되므로 적응력이 뛰어남.
- 메모리 활용:
- 과거의 작업 내역을 활용하여 반복적인 실수 방지.
- 지속적인 환경 피드백으로 학습 및 적응.
- LLM 기반 조정:
- LLM이 작업 계획 및 분배를 중앙에서 통제, 다중 에이전트 간의 충돌을 방지.
- 인간-AI 협업 지원:
- 인간 플레이어와 NPC가 동시에 협업 가능하며, 행동 검증(Action Validation)을 통해 작업의 정확도를 높임.
4. 결론
이 Figure는 MINDAGENT 시스템이 다중 에이전트 협업을 효과적으로 지원하기 위해 설계된 구조임을 시각적으로 잘 나타냅니다.
- LLM, 게임 환경, 메모리, 행동 모듈이 유기적으로 연결되어 실시간 협업 및 조정이 가능.
- 이러한 구조는 단순한 게임 환경을 넘어, 자율 로봇, 물류 시스템 등 다양한 실제 응용 분야로 확장 가능.
➡ MINDAGENT는 효율적이고 적응적인 다중 에이전트 협업 시스템 구축을 위한 강력한 프레임워크를 제공합니다.

이 그림(Figure 4)은 MINDAGENT 시스템이 다양한 작업 난이도(Level)와 Task Interval(작업 간격)에 따라 협업 성능(Success Rate)을 어떻게 보여주는지 시각적으로 나타냅니다. 각 그래프는 특정 작업 난이도를 나타내며, 2명의 에이전트(빨간색), 3명의 에이전트(파란색), 4명의 에이전트(보라색)가 참여했을 때의 성공률 변화를 비교합니다.
1. 주요 축
- X축(Task Interval): 작업 간격, 즉 작업이 추가되는 빈도를 의미합니다. 값이 작을수록 더 많은 작업이 짧은 시간 안에 추가되며, 난이도가 증가합니다.
- Y축(Success Rate): 성공적으로 작업을 완료한 비율을 의미합니다. 성공률이 높을수록 협업 효율성이 높음을 나타냅니다.
2. 그래프의 주요 특징
(1) 작업 난이도와 Task Interval의 관계
- 작업 난이도가 높아질수록, 그리고 Task Interval이 짧아질수록 성공률이 전반적으로 낮아지는 경향을 보입니다.
- Task Interval이 늘어나면(작업 간격이 길어지면) 에이전트 간 조정이 쉬워지며 성공률이 증가합니다.
(2) 에이전트 수의 영향
- 2-agent (빨간색): 두 명의 에이전트만으로 작업을 수행할 경우, 성공률이 상대적으로 낮은 경향이 있습니다.
- 특히 높은 난이도(Level 7 이상)에서는 작업량 증가를 감당하기 어려운 모습을 보임.
- 3-agent (파란색): 세 명의 에이전트를 사용할 경우, 성공률이 눈에 띄게 향상됩니다.
- 대부분의 난이도에서 Task Interval이 적당한 수준(6~14)일 때 높은 효율을 보임.
- 4-agent (보라색): 네 명의 에이전트를 사용하는 경우, 초기에는 협업 효율성이 더 높아지지만 특정 상황에서는 작업 중복 및 충돌 문제로 인해 효율이 떨어지기도 합니다.
- 예: Level 2, Level 8에서 Task Interval이 증가할수록 성능 저하 발생.
(3) 작업 난이도별 상세 분석
Low-Level Tasks (Level 0 ~ Level 4)
- 낮은 난이도의 작업에서는 Task Interval이 짧아도 높은 성공률을 보입니다.
- 에이전트 수가 많을수록 성공률이 높아지지만, 3명 이상일 경우 큰 차이는 나지 않습니다.
Medium-Level Tasks (Level 5 ~ Level 8)
- 중간 난이도의 작업에서는 Task Interval이 6~12 사이일 때 협업 효율성이 가장 높습니다.
- 에이전트 수가 증가함에 따라 협업 성능이 뚜렷하게 향상됩니다.
High-Level Tasks (Level 9 ~ Level 12)
- 높은 난이도의 작업에서는 Task Interval이 짧을수록 성공률이 급격히 낮아집니다.
- 특히 4-agent 시스템에서 작업 충돌이 발생하는 모습이 나타납니다.
- Task Interval이 충분히 길어지면(14 이상) 성공률이 다시 증가합니다.
3. MINDAGENT의 협업 성능 해석
- 에이전트 수와 성공률의 관계:
- 적은 수의 에이전트(2명)는 낮은 난이도에서 충분하지만, 난이도가 높아질수록 작업을 효율적으로 분배하는 데 한계가 있음.
- 에이전트가 많아질수록 더 복잡한 작업도 높은 성공률로 완료 가능.
- 그러나 과도한 에이전트 수는 작업 충돌을 초래, 효율성이 감소할 수 있음.
- Task Interval의 중요성:
- 작업 간격이 너무 짧으면(높은 작업 부하) 에이전트가 작업량을 감당하기 어려움.
- 작업 간격이 충분히 길어질 경우, 에이전트들이 효율적으로 협업하여 높은 성공률 달성.
4. 결론
- 다중 에이전트 시스템에서 성공률은 작업 난이도, 에이전트 수, 작업 간격(Task Interval)에 따라 크게 영향을 받음.
- 적절한 Task Interval과 에이전트 수를 조합하면 협업 효율성을 극대화할 수 있음.
- 4명의 에이전트가 항상 최적은 아님: 높은 난이도에서는 작업 충돌을 최소화할 추가적인 최적화 전략 필요.
➡ 이 결과는 MINDAGENT가 효율적인 작업 분배와 조정을 통해 다중 에이전트 협업의 성능을 크게 향상시킬 수 있음을 보여줌. 또한, 시스템 설계 및 운영에서 작업량과 에이전트 수의 균형을 유지하는 것이 중요함을 강조합니다.

이 그림(Figure 5)은 MINDAGENT 시스템에서 인간-에이전트 협업에 대한 인간의 평가 결과를 다양한 측면에서 시각적으로 보여줍니다. 각 하위 그래프는 협업과 관련된 서로 다른 요소를 평가하며, 이를 통해 인간과 AI 에이전트의 협업에서 발생하는 심리적, 행동적, 생산성 측면의 특성을 분석합니다.
1. 주요 평가 항목 및 해석
(a) Collaboration Score
- 설명: 더 많은 에이전트와 협업할수록 전반적인 성공률이 증가합니다.
- 결과:
- 에이전트 수가 많아질수록 Collaboration Score가 증가하는 경향이 있지만, 유의미한 차이는 없음.
- 인간 플레이어와 AI 에이전트의 협업은 2인 이상일 때 성능이 향상됨.
(b) Perceived Enjoyment
- 설명: 인간 플레이어가 에이전트와 협업하면서 느끼는 게임의 재미 정도를 평가.
- 결과:
- 인간 플레이어는 적절한 수의 에이전트(2~3명)와 협업할 때 더 높은 재미를 느낍니다.
- 에이전트가 너무 많으면 재미가 감소하는 경향이 있음(특히 4명의 에이전트와 협업 시).
(c) Perceived Team Fun
- 설명: 에이전트의 역량과 협업의 즐거움을 반영한 팀 재미 정도.
- 결과:
- 에이전트가 효율적으로 협업할수록 팀 재미가 증가.
- 에이전트 수가 많아질수록 팀의 효율성이 높아져 재미를 느끼지만, 과도한 에이전트 수는 부정적인 영향을 줄 수 있음.
(d) Perceived Assisting
- 설명: 인간 플레이어가 에이전트가 얼마나 도움이 된다고 느꼈는지를 평가.
- 결과:
- 에이전트 수와 상관없이 플레이어들은 에이전트가 일정 수준 도움을 준다고 평가.
- 에이전트 수에 따른 큰 차이는 나타나지 않음.
(e) Perceived Dependability
- 설명: 플레이어가 에이전트에 의존할 수 있는 정도를 평가.
- 결과:
- 에이전트가 많아질수록 의존성이 증가.
- 다만, 2인 에이전트와 4인 에이전트 간 큰 차이는 보이지 않음.
(f) Perceived Predictability
- 설명: 에이전트의 행동을 예측할 수 있는 정도를 평가.
- 결과:
- 에이전트 수가 증가하더라도 행동 예측 가능성은 큰 변화가 없음.
- 인간 플레이어는 적은 수의 에이전트와 협업하든, 많은 에이전트와 협업하든 행동의 예측 가능성을 비슷하게 느낍니다.
(g) Perceived Productivity
- 설명: 에이전트와 협업할 때 작업 생산성이 얼마나 증가한다고 느꼈는지 평가.
- 결과:
- 생산성 향상에 대한 인식은 에이전트 수에 따라 차이가 크지 않음.
- 2인 에이전트와 협업 시 약간 더 높은 생산성 인식을 보여줌.
(h) Perceived Trust
- 설명: 에이전트에 대한 신뢰도를 평가.
- 결과:
- 신뢰도는 에이전트 수와 관계없이 큰 차이가 없음.
- 플레이어는 협업하는 에이전트 수가 많아도 신뢰 수준이 유지됨.
2. 통합 분석
(1) 인간의 협업 경험
- 인간 플레이어는 적정 수의 에이전트(2~3명)와 협업할 때 가장 높은 재미와 효율성을 경험.
- 에이전트가 많아질수록 생산성과 의존도는 증가하지만, 재미와 신뢰도에는 부정적인 영향을 미칠 수 있음.
(2) 에이전트의 수와 영향
- 에이전트 수는 성공률 향상에 기여하지만, 너무 많은 에이전트는 작업 중복과 혼란을 초래할 가능성이 있음.
- 이는 특히 게임 재미와 협업 만족도에서 두드러짐.
3. 결론
이 그림은 인간-에이전트 협업의 심리적, 행동적 특성을 분석하여 효율적인 협업 전략 수립의 기반을 제공합니다:
- 최적의 협업 환경: 적정 수의 에이전트(2~3명)와 협력하며, 과도한 에이전트 사용을 피하는 것이 이상적.
- 신뢰와 생산성: 인간 플레이어는 에이전트를 신뢰하고, 일정 수준 생산성을 향상시킬 수 있음을 느낍니다.
- 재미와 의존성의 균형: 재미와 의존성을 고려하여 협업 시스템 설계가 필요.
➡ MINDAGENT는 인간 플레이어의 경험과 협업 효율성을 모두 고려한 설계를 통해 인간-AI 협업 시스템의 새로운 가능성을 열었습니다.



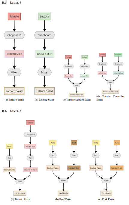
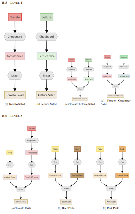
이 그림들은 CUISINEWORLD의 다양한 작업 난이도(Level)에 따른 요리 과정과 각 단계의 작업 흐름을 나타냅니다. 각 Level은 작업 복잡성과 필요한 조합의 수에 따라 구성되며, 이는 에이전트의 협업 능력을 평가하는 데 사용됩니다. 아래에 각 Level에 대해 설명합니다.
B.5 Level 4: 기본 샐러드 작업
- Tomato Salad, Lettuce Salad, Tomato Lettuce Salad, Tomato Cucumber Salad를 만드는 과정입니다.
- 특징:
- 각 재료는 Chopboard에서 조리되고, Mixer를 사용해 조합됨.
- 복잡성은 상대적으로 낮으며, 작업 순서와 재료 간 조합만 적절히 수행하면 됨.
- 다중 에이전트의 효율적인 역할 분담이 중요.
B.6 Level 5: 파스타 요리
- Tomato Pasta, Beef Pasta, Pork Pasta가 포함됨.
- 특징:
- 각 재료는 Pan에서 요리된 후 Pasta와 결합됨.
- 재료와 파스타의 조합이 추가되어 Level 4보다 복잡성이 증가.
- 다양한 재료의 동시 작업 처리가 중요.
B.7 Level 6: 피자 요리
- Pepperoni Pizza, Hawaiian Pizza, Chicken Pizza 등 다양한 피자를 제작.
- 특징:
- Dough(도우), Cheese, 토핑을 결합하여 Oven에서 굽는 작업이 필요.
- 여러 재료가 동일한 도구(오븐)를 공유하므로 작업 충돌 가능성이 높음.
- 에이전트 간 도구 사용 조정이 중요.
B.8 Level 7: 수프 요리
- Onion Potato Carrot Soup, Onion Potato Leek Soup, Onion Broccoli Cheese Soup 등 다양한 수프를 제작.
- 특징:
- Pot을 사용해 여러 재료를 조합하여 수프를 완성.
- 작업 흐름이 분기되므로, 동시 작업의 최적화와 순서 조율이 핵심.
B.9 Level 8: 만두 요리
- Beef Dumpling, Pork Dumpling, Salmon Dumpling 제작.
- 특징:
- Blender로 재료를 갈고, Steamer를 사용하여 만두를 찜.
- 특정 도구를 여러 재료가 공유하므로, 도구 사용 충돌 방지 전략 필요.
B.10 Level 9: 햄버거 요리
- Cheese Burger, Max Jr, Hopper를 포함.
- 특징:
- 각 햄버거는 빵, 고기, 치즈, 야채를 조합하며 Pan을 사용해 조리.
- 다양한 재료와 조합 방식으로 인해 Level 8보다 복잡성이 높음.
B.11 Level 10: 부리또 요리
- Burrito de Pastor, Burrito de Pollo, Burrito de Asada 제작.
- 특징:
- Tortilla, Rice, Meat 등 여러 재료를 조합해 부리또를 완성.
- 작업 단계가 복잡하며, 재료 간 조화로운 분배와 도구 사용 조정이 필요.
전체 분석
- 작업 난이도의 점진적 증가:
- Level 4~5는 상대적으로 단순한 작업이며, Level이 높아질수록 복잡한 도구와 다중 재료 조합이 요구됩니다.
- 에이전트 간 조정 능력과 도구 공유 전략이 난이도를 높이는 핵심 요소.
- 다양한 작업 흐름:
- 재료 준비(Chopboard, Blender) → 조합(Mixer, Pot) → 조리(Oven, Pan, Steamer)로 이어지는 단계적 작업이 특징.
- 각 Level에서 작업 순서와 병렬 처리 능력이 중요.
- 벤치마크의 유용성:
- 이 작업들은 LLM 기반 에이전트가 다중 작업을 효과적으로 계획하고 조정할 수 있는 능력을 평가하는 데 적합합니다.
- 다양한 난이도를 통해 협업 효율성, 도구 사용 충돌, 순서 최적화 등 다양한 상황을 테스트 가능.
이 그림들은 MINDAGENT의 핵심 벤치마크인 CUISINEWORLD가 에이전트 협업 및 작업 최적화 능력을 평가하는 데 매우 적합한 구조로 설계되었음을 보여줍니다. Level이 높아질수록 복잡성이 증가하며, 이는 LLM 및 다중 에이전트 시스템의 성능을 더욱 정교하게 테스트할 수 있도록 합니다.
1. 연구 배경 및 문제 정의
대형 언어 모델(LLMs)은 단순한 자연어 처리 능력을 넘어 다중 에이전트 시스템에서 복잡한 작업을 조정하는 데 활용될 가능성이 있다. 그러나 기존 게임 프레임워크에서는 LLM과 인간-NPC 간 협업을 포괄하는 일반적인 다중 에이전트 협업 인프라에 대한 벤치마크가 부족하다.
이 연구에서는 MINDAGENT라는 새로운 인프라를 제안하여 게임 상호작용에서 다중 에이전트 계획 및 협업 능력을 평가하고자 한다. 이를 위해 연구팀은 CUISINEWORLD라는 새로운 게임 시나리오를 개발하고, 협업 효율성을 측정하기 위한자동 메트릭(CoS, Collaboration Score)을 도입하였다.
2. 연구 목표
- 다중 에이전트 시스템을 위한 LLM의 계획 능력 평가
- 단일 에이전트 계획이 아닌 다중 에이전트 협업 문제 해결 능력을 분석
- 에이전트 간 충돌 회피, 역할 배분, 공동 목표 달성을 위한 최적화
- LLM을 활용한 게임 환경에서의 인간-AI 협업
- 인간 플레이어와 LLM이 협력하여 게임 목표를 달성하는 방식 연구
- 일반화 가능한 다중 에이전트 협업 인프라 구축
- 다양한 게임 환경(Minecraft 포함)에 적용할 수 있는 범용적인 계획 프레임워크 개발
3. 방법론
3.1. MINDAGENT 인프라 설계
MINDAGENT는 LLM 기반 다중 에이전트 계획 프레임워크로, 다음과 같은 주요 구성 요소를 포함한다.
- 프롬프트(prompt) 구성 요소:
- 게임 레시피, 일반 지침, 추론 지식, 단일 예제(one-shot demo)로 구성
- 현재 상태(current state):
- 환경 내 에이전트 위치, 보유 아이템, 사용 가능 도구, 작업 내역 제공
- 메모리 히스토리(memory history):
- 이전 상호작용 데이터를 저장하여 장기적 계획을 지원
3.2. CUISINEWORLD: 새로운 게임 벤치마크
CUISINEWORLD는 가상 주방 환경에서 다중 에이전트 시스템의 작업 조정 및 협업을 평가하기 위한 게임이다.
- 요리 도구 및 재료를 사용해 다양한 요리를 준비하는 다중 에이전트 환경
- 게임 메커니즘: 여러 주문이 연속적으로 주어지며, 주어진 시간 내에 최대한 많은 요리를 완성해야 함
- 행동 공간(action space): 이동(goto), 아이템 획득(get), 아이템 배치(put), 조리 도구 사용(activate) 등
- 보상 시스템(reward system): 주문 성공 시 보상, 실패 시 패널티 부여
3.3. 협업 점수(CoS)
MINDAGENT의 성능을 평가하기 위해 협업 점수(CoS, Collaboration Score)를 도입.
- 완료된 작업 수와 실패한 작업 수를 기반으로 계산
- 다양한 난이도 및 작업 속도 조건에서 평가 진행
4. 실험 및 결과
4.1. 실험 환경
- GPT-4, Claude-2, LLaMA 등 다양한 LLM을 사용하여 평가
- CUISINEWORLD 환경에서 다중 에이전트 협업 실험
- 인간-AI 협업 실험을 통해 인간 플레이어와의 상호작용 평가
4.2. 주요 실험 결과
- 다중 에이전트 협업 효율성(Q1, Q2)
- 에이전트 수가 많아질수록 협업 효율성 증가
- 특히 GPT-4 기반의 MINDAGENT는 최대 4개의 에이전트까지 효과적으로 조정 가능
- CoS 점수가 증가하며, 작업 성공률이 높아짐
- 프롬프트 구성 요소의 영향(Q3)
- 환경 피드백을 제거하면 성능이 현저히 감소
- 단 2단계(step) 예제만 제공해도 모델이 협업 패턴을 학습하는 Emergent Planning 능력을 보임
- LLM 모델 비교(Q4)
- GPT-4가 가장 우수한 성능을 보였으며, Claude-2는 부분적으로 작업 수행 가능
- LLaMA 및 GPT-3.5는 다중 에이전트 조정 능력이 부족
- 인간-AI 협업(Q5, Q6)
- 인간 플레이어는 LLM과 협업 시 작업 생산성이 증가(p < 0.001)
- 다만, 너무 많은 AI 에이전트가 있으면 인간의 게임 몰입도 감소
5. 추가 연구: Minecraft 적용
MINDAGENT의 일반화 가능성을 평가하기 위해 Minecraft 환경에 적용한 실험 진행
- 목표: NPC가 가상 주방에서 요리를 수행하는 대신, Minecraft에서 재료를 채집하고 조리하는 환경 구축
- 결과: GPT-4 기반 MINDAGENT가 Minecraft에서도 효율적으로 다중 에이전트 조정을 수행(CoS = 0.581)
- 음성 명령을 활용한 인간-AI 협업 추가 연구 진행
6. 결론 및 향후 연구 방향
이 연구는 LLM을 활용한 다중 에이전트 게임 협업을 연구하고, 이를 실제 게임 환경에서 검증한 최초의 연구 중 하나다.
주요 기여
- CUISINEWORLD: 다중 에이전트 협업을 위한 새로운 게임 벤치마크 구축
- MINDAGENT: LLM이 다중 에이전트 계획 및 조정을 수행하는 인프라 개발
- 실험 결과: LLM이 인간 플레이어와의 협업에서도 생산성을 향상시킴
- Minecraft 적용: MINDAGENT가 다양한 게임 환경에서도 일반화될 수 있음을 입증
향후 연구 방향
- LLM의 협업 최적화: 더 정교한 모델링을 통해 인간-에이전트 협업 효율 향상
- 실시간 AI 조정 개선: 음성 명령 및 자연어 인터페이스와의 결합 연구
- 다른 게임 환경 확장: Minecraft뿐만 아니라 다양한 게임 도메인으로 확장
7. 연구의 함의
MINDAGENT는 단순한 게임 AI가 아니라, 대규모 협업 시스템을 조정하는 LLM의 가능성을 탐구하는 중요한 연구이다. 향후 연구에서는 자동화된 실험 수행, 자율적 연구 진행 등 AI 에이전트가 독립적으로 학습하고 발전할 수 있는 방향으로 발전할 수 있을 것이다.
CUISINEWORLD
MINDAGENT 연구에서는 다중 에이전트 협업 및 조정 능력을 평가하기 위한 CUISINEWORLD라는 새로운 게임 기반 벤치마크를 개발하였다. 이를 통해 LLM이 다중 에이전트 시스템에서 효율적인 계획과 협업을 수행할 수 있는지를 평가하고자 했다.
1. CUISINEWORLD: 개요
CUISINEWORLD는 가상 주방 환경에서 여러 에이전트가 협력하여 요리를 만드는 게임이다.
- 환경 목표: 제한된 시간 내에 여러 요리 주문을 성공적으로 완료하는 것
- 주어진 조건:
- 여러 개의 요리 도구 및 재료
- 각 요리는 특정한 절차와 도구 조합이 필요
- 다중 에이전트가 협업하여 효율적으로 작업을 수행해야 함
기존 벤치마크와 차별점
기존 게임 기반 평가 환경들은 대체로 단일 에이전트 혹은 2인 협업을 중심으로 평가가 이루어졌다. 하지만 CUISINEWORLD는 다음과 같은 차별점을 가진다.
- 여러 개(최대 4개 이상)의 에이전트가 함께 작업
- 작업들이 지속적으로 추가되므로 단순한 스크립트 기반이 아닌 적응적 대응이 필요
- 자원의 경쟁적 사용: 여러 에이전트가 동일한 도구를 사용해야 하는 경우가 발생
- 사람-에이전트 협업 지원: 인간 플레이어와 AI가 함께 작업 가능
2. CUISINEWORLD에서 평가하고자 한 것
CUISINEWORLD는 다중 에이전트 시스템의 협업 및 조정 능력을 평가하기 위해 설계되었다. 주요 평가 항목은 다음과 같다.
(1) 협업 효율성 (Collaboration Efficiency)
- 다중 에이전트가 얼마나 원활하게 협력하여 주어진 목표를 달성하는가?
- CoS (Collaboration Score)라는 지표를 도입하여 평가 진행

- τ_{int}(i)는 특정 시간 간격에서의 태스크 진행 상황을 의미
- 완료된 작업 비율이 높을수록 높은 점수를 받음
(2) 다중 에이전트 계획 능력 (Multi-Agent Planning)
- LLM이 주어진 작업을 효과적으로 분배할 수 있는가?
- 각 에이전트의 역할을 적절히 할당하고 병렬적으로 작업을 수행하는 능력 평가
- 비효율적인 행동(작업 중복, 충돌, 대기 시간 증가)을 최소화할 수 있는지 확인
(3) 환경 적응력 (Adaptability & Generalization)
- 이전 경험 없이 새로운 작업 구조에 얼마나 빠르게 적응할 수 있는가?
- 게임 내에서 새로운 작업이 추가되었을 때 즉각적으로 대응할 수 있는가?
- LLM이 게임 내 규칙을 학습하여 더 나은 전략을 학습하는지 확인
(4) 인간과의 협업 능력 (Human-AI Teaming)
- 인간 플레이어와 협력하여 효과적으로 작업을 수행할 수 있는가?
- 사람과 AI가 함께 플레이할 때 인간 플레이어가 게임을 더 즐기고, 효율적으로 작업을 수행할 수 있는가?
3. CUISINEWORLD의 타당성 (Validity)
벤치마크의 타당성을 평가하기 위해 다음과 같은 요소를 고려할 수 있다.
(1) 현실적 문제 해결 시나리오와의 연관성
- 다중 에이전트 협업 문제는 자율 주행 차량, 로봇 협업, 물류 시스템과 같은 다양한 실제 문제에서 중요한 요소
- CUISINEWORLD의 환경은 자원 할당, 작업 최적화, 동적 계획 수립 등 현실 세계 문제를 단순화한 형태로 반영
- 다양한 난이도의 요리 미션을 제공하여 난이도 조절 가능
(2) 기존 연구와의 비교
연구에서는 기존 벤치마크(Overcooked-AI, WAH 등)와 CUISINEWORLD를 비교하며, CUISINEWORLD가 더 복잡한 다중 에이전트 협업 문제를 다룰 수 있음을 보였다.
| 벤치마크 | 다중 태스크 | 객체 상호작용 | 도구 사용 | 최대 에이전트 수 | 협업 필요성 | 인간 참여 | 난이도 조절 |
| Overcooked-AI | ✗ | ✓ | ✓ | 2 | ✓ | ✓ | ✗ |
| WAH | ✓ | ✓ | ✗ | 2 | ✓ | ✓ | ✗ |
| LIGHT | ✓ | ✗ | ✗ | 1369 | ✗ | ✓ | ✓ |
| CUISINEWORLD (Ours) | ✓ | ✓ | ✓ | 4+ | ✓ | ✓ | ✓ |
(3) 게임 내 메커니즘의 균형성
- 랜덤한 작업 순서 부여: 특정 패턴을 학습하는 것이 아닌, 일반화된 협업 능력을 평가 가능
- 작업 난이도 조절 가능: 간단한 요리부터 복잡한 요리까지 단계별 평가 가능
- 다양한 입력 변수 지원: 게임 속 작업량, 작업 속도 등을 조정 가능
4. CUISINEWORLD를 통한 제대로 된 평가 가능 여부
CUISINEWORLD가 LLM의 다중 에이전트 협업 능력을 평가하는 데 적절한지 검토
✅ 체계적 평가 지표(CoS) 제공 → 협업 효율성을 객관적으로 측정 가능
✅ 다양한 난이도 설정 가능 → 초급부터 고급까지 다양한 협업 시나리오에서 평가 가능
✅ 인간-에이전트 협업 실험 포함 → 실제 응용 가능성을 평가할 수 있음
✅ 일반화 및 적응력 평가 가능 → 새로운 작업 구조에도 적응 가능한지 테스트 가능
✅ 다른 게임 환경(Minecraft)에서도 실험 → CUISINEWORLD 벤치마크가 다양한 환경에 확장될 수 있음을 입증
⚠ 한계점 및 개선점
- 현재는 최대 4개 에이전트까지만 평가, 더 대규모 협업 환경에서도 테스트 필요
- 작업 중 충돌 방지, 비효율적 행동(예: 불필요한 이동) 최소화를 위한 추가 메커니즘 필요
- 실시간 반응 및 적응력을 더 심층적으로 평가할 수 있는 요소 추가 필요
5. 결론
CUISINEWORLD는 다중 에이전트 협업 능력을 평가하는 데 있어 기존 벤치마크보다 더 확장 가능하고, 정량적 평가가 가능하며, 인간과의 협업까지 테스트할 수 있는 유용한 도구이다.
이를 통해 LLM 기반 다중 에이전트 시스템의 실제 활용 가능성을 검증하고, 향후 AI 기반 협업 시스템의 발전 방향을 제시할 수 있다.
CUISINEWORLD의 의미
- LLM이 단순한 텍스트 생성이 아니라, 실제 문제 해결과 협업이 가능한가를 평가하는 새로운 기준
- 향후 더 복잡한 다중 에이전트 협업 시스템을 개발하는 데 중요한 기초를 제공
- 자율 주행, 로봇 협업, 인공지능 연구 분야에서 새로운 평가 및 벤치마킹 도구로 활용 가능
💡 향후 연구에서는 더 많은 에이전트와의 협업, 실시간 동적 조정, 그리고 인간과의 상호작용 향상을 위한 방법론을 탐구할 필요가 있음!
MINDAGENT 결과
1. 실험 결과 요약
MINDAGENT 연구에서는 CUISINEWORLD라는 새로운 벤치마크를 활용하여 다중 에이전트 협업 및 조정 능력을 평가하였으며, 주요 실험 결과는 다음과 같다.
(1) 다중 에이전트 협업 효율성 (Collaboration Efficiency)
- 더 많은 에이전트가 있을수록 협업 효율성이 증가
- 실험 결과, 2명, 3명, 4명의 에이전트를 사용할수록 성공률(CoS)이 증가
- 다만, 특정 상황에서는 더 많은 에이전트가 반드시 성능 향상으로 이어지지는 않음
- 작업 부하(task interval)가 증가해도 일정 수준 이상의 협업 성능 유지
- GPT-4는 작업량이 증가해도 비교적 높은 성공률을 유지
- CoS 점수는 최대 0.91까지 도달, 즉 상당히 높은 수준의 협업이 가능함
(2) 프롬프트 설계의 영향 (Ablation Study)
- 환경 피드백이 없는 경우 협업 성능 급락
- 피드백을 제거하면 LLM이 같은 실수를 반복하고, 특정 상태에서 멈춤
- 단 2단계의 예제만 제공해도 협업 가능
- 이는 LLM이 Emergent Planning 능력을 보유하고 있음을 시사
- Few-shot learning을 활용한 프롬프트 설계가 성능 향상에 기여
(3) 다른 LLM과의 비교
- GPT-4가 가장 높은 협업 성능을 보였으며, Claude-2는 일정 수준의 협업 가능
- LLaMA 및 GPT-3.5는 협업 능력이 매우 낮아 거의 성공적인 결과를 내지 못함
- GPT-4는 2인 협업 예제만 제공했음에도 불구하고 4인 협업을 수행할 수 있었음 → Zero-shot Generalization 능력 확인
(4) 인간-AI 협업 실험
- 인간 플레이어와 협력할 때 작업 성공률 증가
- LLM이 조정자로 작동할 경우 작업 생산성이 유의미하게 증가 (p < 0.001)
- 협업 에이전트의 수가 많아질수록 작업 성공률이 높아짐
- 그러나 너무 많은 AI 에이전트가 있으면 인간 플레이어의 몰입도 감소
- 플레이어들은 "너무 많은 AI가 있으면 내가 할 일이 줄어든다"고 피드백
- AI 성능을 적절히 조절하여 인간 플레이어의 참여도를 유지해야 함
(5) Minecraft로의 확장 실험
- MINDAGENT를 Minecraft 환경에 적용하여 일반화 가능성을 평가
- 다중 에이전트가 자원을 수집하고 요리를 수행하는 작업을 진행
- 실험 결과, GPT-4 기반 MINDAGENT가 Minecraft에서도 높은 협업 성능을 보임 (CoS = 0.58)
- 음성 명령(Speech-to-Text) 시스템을 결합하여 인간-AI 협업 실험 진행
- 음성으로 에이전트에게 지시할 때도 적절한 협업 가능
2. 결론
MINDAGENT 연구는 LLM이 다중 에이전트 환경에서 효율적인 협업 및 조정 능력을 가질 수 있는가?라는 연구 질문을 탐구했다. 주요 결론은 다음과 같다.
(1) LLM이 다중 에이전트 협업에서 효과적인 조정자로 작동 가능
- GPT-4는 Zero-shot multi-agent planning을 수행할 수 있으며, 최소한의 예제만으로도 적절한 협업이 가능
- 작업량 증가에도 높은 성공률을 유지하며, 다양한 게임 환경에서도 일반화 가능
(2) MINDAGENT는 인간-에이전트 협업을 효과적으로 지원
- 인간 플레이어와 협력 시 생산성이 향상됨
- 그러나 너무 많은 AI가 개입하면 인간의 몰입도가 감소하므로 균형 조절 필요
(3) CUISINEWORLD는 다중 에이전트 협업 평가를 위한 강력한 벤치마크
- 다양한 난이도 조절이 가능하며, 다중 에이전트 협업의 성능을 체계적으로 측정할 수 있음
- 다양한 게임 환경(Minecraft 포함)에서도 적용 가능하여 일반화 가능성이 높음
(4) 향후 연구 방향
- 더 많은 에이전트가 있는 환경에서도 성능 유지가 가능한지 연구
- 실시간 적응 능력 강화: 음성 명령 등 자연어 기반 실시간 조정 기능 추가
- 보다 복잡한 환경(산업 자동화, 로봇 협업 등)에서도 성능 평가
3. 마무리 및 연구의 함의
MINDAGENT 연구는 LLM이 단순한 텍스트 생성 모델이 아니라, 실제 환경에서의 협업 및 조정이 가능한가?라는 질문을 실험적으로 탐구한 중요한 연구이다.
(1) MINDAGENT의 기여
✅ 새로운 게임 기반 다중 에이전트 벤치마크 (CUISINEWORLD) 개발
✅ LLM이 다중 에이전트 환경에서 Emergent Planning이 가능함을 입증
✅ 인간과 AI의 협업이 실질적인 생산성 향상을 유도할 수 있음을 확인
✅ 게임을 넘어, AI 기반 협업 시스템 개발을 위한 기초 연구로 활용 가능
(2) 연구의 확장 가능성
💡 자율 주행, 로봇 자동화, 물류 시스템과 같은 실세계 응용으로 발전 가능
💡 다중 에이전트 협업을 위한 AI 모델 설계의 새로운 기준을 제공
💡 음성 인터페이스와 결합하여, 실시간 대화형 AI 시스템으로 확장 가능
4. 최종 요약
MINDAGENT 연구는 LLM이 다중 에이전트 협업 환경에서 실제로 얼마나 효과적으로 조정을 수행할 수 있는지를 체계적으로 평가한 최초의 연구 중 하나이다.
- CUISINEWORLD 벤치마크를 개발하여 다중 에이전트 협업 성능을 평가
- GPT-4가 Zero-shot multi-agent planning을 수행할 수 있음을 실험적으로 입증
- 인간과 AI의 협업이 생산성을 향상시키지만, 인간의 몰입도 조절이 필요함을 발견
- Minecraft 실험을 통해 MINDAGENT의 일반화 가능성을 확인
- 향후 실시간 조정, 산업 응용, 로봇 협업 등의 확장 연구 가능성을 제시
MINDAGENT는 LLM이 실제 환경에서 협업 및 조정을 수행할 수 있는 새로운 가능성을 열어준 연구로, 향후 다중 에이전트 AI 개발의 중요한 기반이 될 것으로 기대된다. 🚀