728x90
728x90


라이브러리를 다 불러줍니다
마지막엔 이쁜 그래프 모양을 가져옵니다.


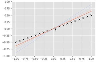
이러한 데이터 입니다.
이번에도 MSE를 사용했습니다.

이제 모델을 만들어 줍시다!

이제 학습하자!


값이 점점 변화하고 있다.


weight의 변화를 볼 수 있다.
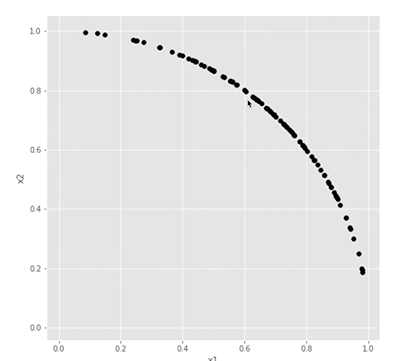
LOSS는 마음대로 선택할 수 있다.


이렇게 랜덤한 값을 가진 것을 만들어 냈다.


원을 만들기 위한 로스를 가졌다.

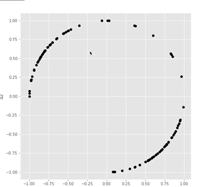
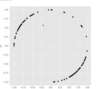
이렇게 모이게 된다.

이렇게 바꾸면 원으로 모이게 된다.


원!
728x90
'인공지능 > 자연어 처리' 카테고리의 다른 글
| 자연어 처리 - MLP, 최적화, Gradient Descent (0) | 2024.01.17 |
|---|---|
| 자연어 처리 - 인공지능 선형대수, 인공 신경망 (0) | 2024.01.15 |
| 자연어 처리 - Linear Regression 선형 회귀, Cost function 비용함수 실습 (1) | 2024.01.09 |
| 자연어 처리 - Logistic (0) | 2024.01.07 |
| 자연어 처리 - 머신러닝 기초, 나이브, k알고리즘, 앙상블, (1) | 2024.01.04 |